4 월 24, 2023 업데이트
이 애플리케이션 노트에서는 선형 전압 레귤레이터의 이득 및 위상을 측정하는 방법에 대해 자세히 설명합니다. 우리는 피드백 루프에 작은 신호를 주입하기 위해 주입 변압기를 사용하고 두 개의 서로 다른 부하 커패시터의 위상 마진을 관찰합니다. 이 절차는 Moku:Go, Moku:Lab 및 Moku:Pro와 호환됩니다.
진동수 응답 분석기
Moku:Lab 주파수 응답 분석기(FRA)는 Moku 출력에서 스위프 사인파를 구동하고 Moku 입력에서 수신된 신호 진폭(또는 전력)과 위상을 동시에 측정합니다. 이는 테스트 중인 시스템 또는 장치의 전달 함수를 측정하는 데 사용할 수 있으며 일반적으로 보드 플롯이라고 하는 진폭 및 위상 대 주파수의 플롯을 생성합니다. 이 애플리케이션에서는 선형 전압 조정기의 피드백 루프에 스위프 사인을 주입하고 제어 루프의 위상 마진을 평가합니다.
선형 전압 조정기 설계에는 피드백 루프가 통합되어 전압 조정을 유지합니다. 제어 루프 응답을 측정하려면 교란 신호를 주입해야 합니다. 이는 일반적으로 제어 루프에 작은 값의 저항을 삽입하여 수행됩니다. 이를 주입 저항(R)이라고 합니다.주입), 이를 통해 테스트 또는 교란 신호를 주입할 수 있습니다.
대부분의 테스트 장비와 마찬가지로 Moku:Lab에는 접지된 입력 및 출력이 있습니다. R주입 접지 연결이 없으므로 Moku 출력을 분리하는 방법이 필요합니다. 이는 변압기를 사용하여 수행되며 우리 응용 프로그램에서는 Picotest의 주입 변압기(모델 J2101A)를 사용합니다.
테스트 장치 및 설정
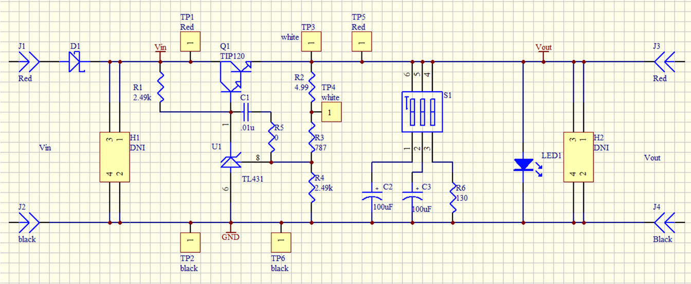
테스트하기 위해 선택한 장치는 Picotest VRTS 1.5 보드이며 그림 1은 회로도입니다. 이 보드는 BJT(Q1)를 제어하는 션트 레귤레이터(U1)를 구현합니다. 입력 전압 범위는 7-10v이고 출력은 저항 쌍 R3 및 R4에 의해 3.3v로 사전 설정되어 있습니다. 이 VRTS 보드는 프로빙에 적합한 브레이크아웃 지점을 제공하며, 주입 저항 R2는 4.99Ω 값을 갖는 피드백 루프에 있습니다. 테스트 포인트 TP3 및 TP4는 인젝터 변압기와 측정 프로브 모두에 대한 연결을 제공합니다. S1은 출력 커패시터 C2 또는 C3(둘 다 100uF)을 선택하는 옵션을 제공합니다. C2는 알루미늄 전해액이고 C3은 탄탈륨 커패시터입니다. 또한 R6을 선택하면 25mA 부하를 제공할 수 있습니다. LED는 VRTS에 전원이 공급되고 작동 중임을 나타냅니다.

그림 1 : VRTS1.5 회로도
![]() |
![]() |
|
그림 1 : VRTS1.5 회로도 |
그림 1 : VRTS1.5 회로도 1: 입력 전원 +8v |
그림 2는 Moku:Lab, Picotest 변압기 및 VRTS1.5 평가 보드를 사용한 테스트 설정을 보여주고, 그림 3은 연결을 클로즈업한 모습을 보여줍니다. Moku:Lab 입력 #2 프로브는 TP3에 연결되고, Moku 입력 #1 프로브는 TP4에 연결됩니다.
Moku 출력 #1은 주입 변압기를 통해 R을 가로질러 스윕 사인파를 구동합니다.주입. Moku:Lab 출력 #2는 사용되지 않습니다.
우리는 레귤레이터의 전달 함수에 관심이 있기 때문에; Moku:Lab 입력 #2와 입력 #1을 사용하여 주입 저항 양쪽의 신호를 측정합니다.
Moku:Lab은 iPad를 기반으로 한 유연한 사용자 인터페이스를 통합하고 Bode 또는 전달 함수를 플롯하기 위해 입력 2 / 입력 1을 제공하도록 Math 채널을 설정했습니다.
초기 플롯 결과
Moku:Lab 주파수 응답 분석기는 -100dBm의 신호 강도에서 10Hz에서 15MHz까지 스윕하도록 구성되었습니다. 설정 및 결과는 그림 4에 나와 있으며, 이는 이상적이지 않음이 분명합니다. 플롯 전체, 특히 1kHz 미만에서 상당한 노이즈가 발생합니다.

그림 4 : 초기 플롯
- 수학 채널(주황색) 제어 루프의 전달 함수를 보여줍니다.
- 입력 1(빨간색) 및 입력 2(파란색) 완전성을 위해 표시됩니다.
- Moku:Lab 인터페이스를 사용하면 측정을 위한 빠르고 쉬운 커서 배치가 가능합니다.
- 이 플롯은 상당한 노이즈로 인해 많이 사용되지 않습니다.
향상된 플롯
평균화(최소 200ms 또는 100사이클)를 조정하고 정착 시간(20ms 또는 최소 20사이클)을 약간 늘려 플롯에서 노이즈의 영향을 크게 줄일 수 있습니다.

그림 5 : 소음 감소, 약간 오버드라이브
평균화 및 정착 시간이 구성되었습니다. 그 결과 소음이 훨씬 줄어듭니다. 0dB 크로스오버 지점에서 약간의 비선형성을 주목할 가치가 있습니다. 이는 구동된 스위프 사인이 너무 크기 때문일 수 있습니다. 100-300kHz 범위의 위상 플롯에 명백한 노이즈가 있습니다. 다음 플롯에서는 충분하지만 초과하지 않는 것을 신중하게 선택하여 이를 개선합니다.

그림 6 : 최종 보드 플롯, 탄탈륨 커패시터
이전에 설정된 평균화 및 정착 시간 외에도 이제 30V를 사용하는 AC 커플링을 사용하여 구동 스위프 사인을 -1dBm으로 줄였습니다.pp 입력 범위. 0dB 크로스오버는 6.39kHz에서 선형이고 위상 마진은 36.9도입니다.
이제 부하 커패시터를 변경할 때 레귤레이터 응답의 차이를 조사해 보겠습니다. 이전 플롯에서는 S100-1를 통해 탄탈륨 2uF 부하 커패시터를 활성화했습니다. 이제 S100-1을 통해 전해 1uF 커패시터를 활성화합니다. 그림 7은 결과 플롯을 보여줍니다.

그림 7 : 전해 부하 커패시터를 사용한 보드 플롯
0dB 크로스오버는 8.461kHz에서 선형이며 위상 마진은 75.295도로 크게 증가했습니다.
제품 개요
이 애플리케이션 노트에서는 선형 전압 조정기의 주파수 응답을 검사하기 위해 주입 변압기와 함께 Moku:Lab 주파수 응답 분석기를 사용하는 방법을 시연했습니다. 스위프 사인파 출력 전력을 조정하면 적절한 샘플 평균화가 이루어지며 조정기의 보드 플롯의 전달 함수에 대한 명확한 플롯이 생성됩니다.
또한 두 개의 서로 다른 출력 부하 커패시터의 위상 마진 차이를 설명했습니다.
Moku:Lab 인터페이스를 사용하면 기기 설정이 빠르고 쉬워졌습니다. iCloud 화면 캡처를 통해 보드 플롯을 간단히 공유함으로써 이 문서에 사용된 그래픽을 효과적으로 준비할 수 있었습니다.


